Smart PIN

Designed and validated Smart PIN as a secure, user-friendly verification system to improve claim-channel retention and reduce fraud risk.

Smart PIN Demo - Sprint

Demo Smart PIN

Problem Statement

How can we validate users in way that is more reliable and easy to adopt? How can we validate 100% of customers without sending them back to the carrier and without giving away exploitable signals to fraudsters?

Existing authentication
Existing authentication

Solution

After exploring alternatives like photo ID and fingerprint, OTP/2FA emerged as the most practical, industry-vetted solution for this flow. Smart PIN strengthened security over static credentials and improved verification confidence, which reduced friction in later claim steps.

  • Better customer verification experience with higher first-pass validation yield.
  • Stronger mechanism to reduce fraud exposure.
  • Improved confidence in identity verification, lowering downstream claim friction.
Verify account explorations
Verify account explorations

Test 1

Smart PIN was implemented in addition to carrier PIN to test the technology and collect production-level data.

  • Smart PIN Success Rate: 59%
  • Smart PIN Failed: 7.5%
  • Smart PIN Expired: 3.5%
  • Smart PIN Inaccessible/No Action: 30%

Key positives: very high first-pass yield for users choosing Smart PIN (about 98% first-go success), benchmark-level message turnaround, and no observed program abuse on verified Smart PIN users.

Test 2

Smart PIN as fallback to carrier PIN: users who failed carrier PIN twice (or selected forgot PIN) were offered Smart PIN to keep them in-channel instead of redirecting to carrier support.

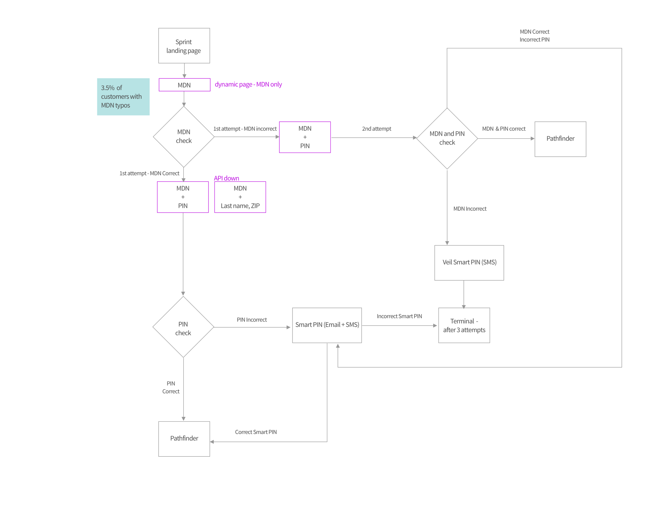
Sprint V1 flow
Sprint V1 flow
White board explorations
White board explorations

Test 3

Design variation of Test 2: Smart PIN presented as an equal option with carrier PIN on the same screen to measure true user preference for verification method.

Sprint V2 flow
Sprint V2 flow
Smart PIN equal option screen
Smart PIN equal option

Ramp up 100%

Comparing usability and production data showed Test 2 performed best, so traffic was ramped to 100% (90% Sprint / 10% Cricket). Smart PIN success rate then trended around 84%.

Test Sprint data
Test Sprint data
Test data 2
Test data 2
Test data 3
Test data 3

Beyond Smart PIN

We also explored a veiled MDN + PIN experience to prevent fraudsters from inferring whether an MDN is valid, while keeping a consistent verification path for legitimate customers.

V1 flow with veil MDN PIN combined
V1 flow with veil MDN PIN combined

Other Smart PIN Related Work

  • Reused Smart PIN as FRM constraint checks to expand anti-fraud defenses.
  • Planned Smart PIN removal for orphaned docs flow.
  • Planned Smart PIN implementation in IVR.